行政事业
首页
星空
K/3
精斗云
旗舰版
专业版
商贸版
标准迷你版
环境教程
资源下载
行政事业
搜索
登录
行政事业
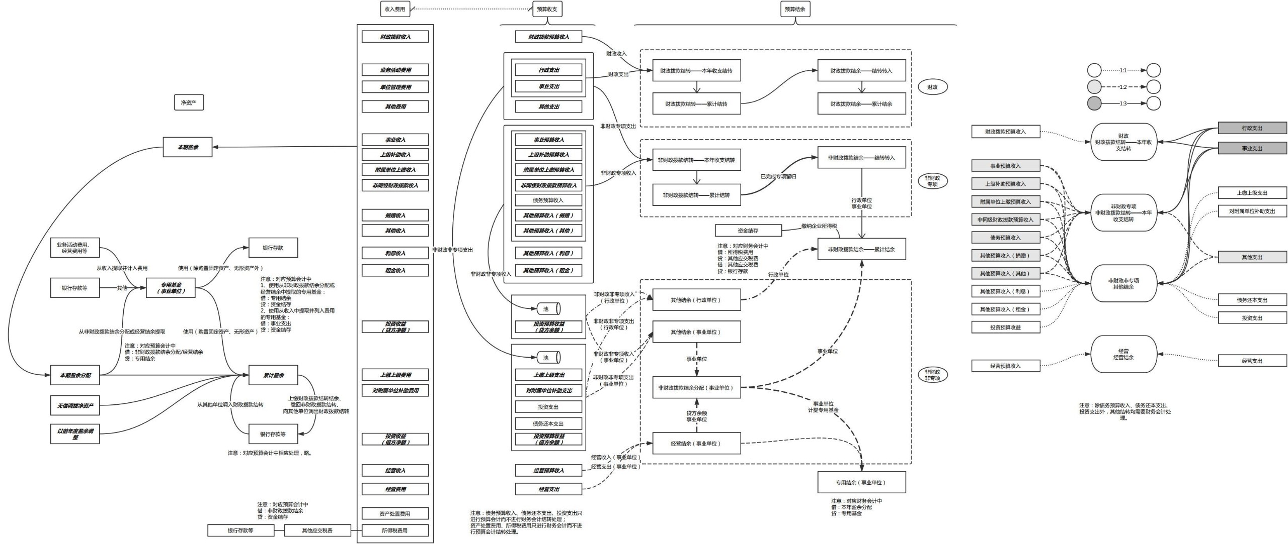
政府会计制度年结说明图
政府会计制度年结说明图
tlsoft
2020-3-5
984
最新回复
(
0
)
返回
发新帖
tlsoft
搜索